

慢皮患者关爱公益基金
● 长期服用口服靶向药对肝肾功能的影响?
● 长期使用口服靶向药,会导致免疫功能低下吗?
慢皮患者关爱公益基金
● 药物的“黑框警告”是什么?用药上需要注意什么?
此外,我们也同步整理了文字版问答,方便大家快速查阅、按需阅读——
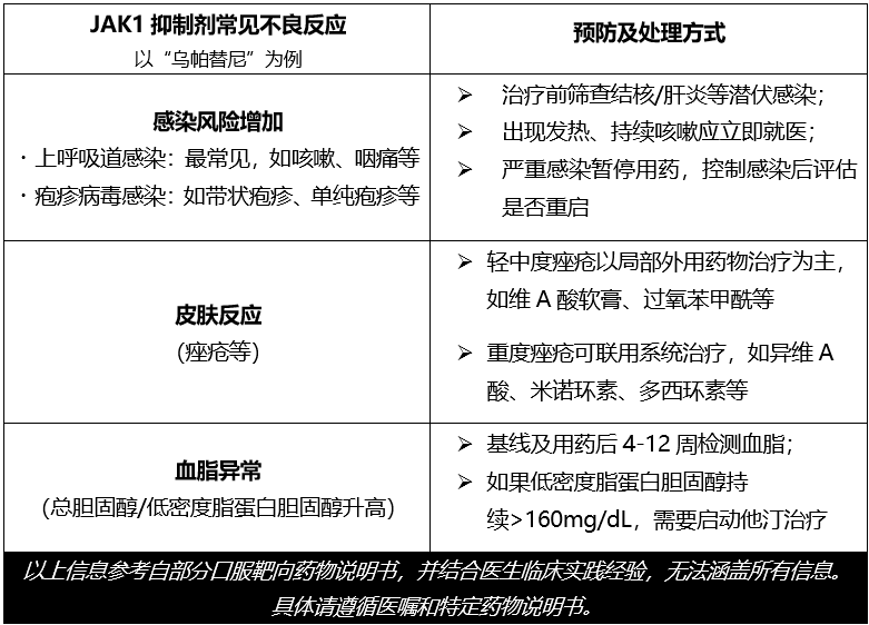
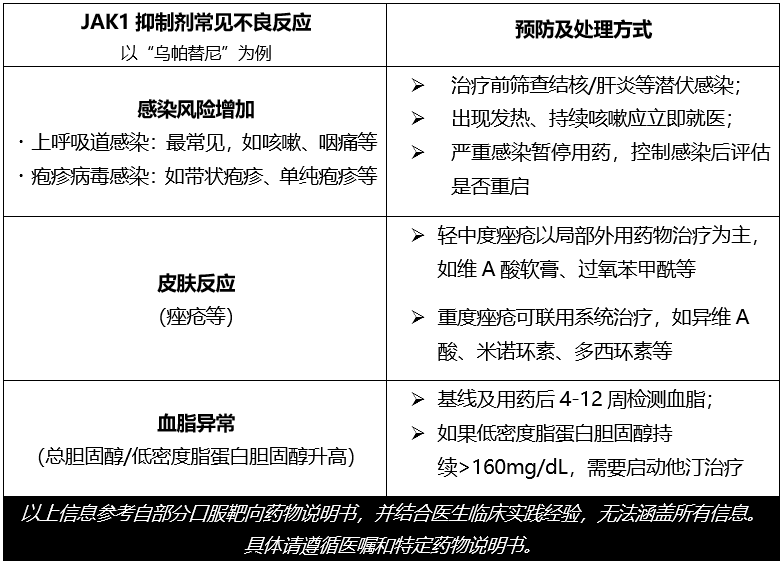
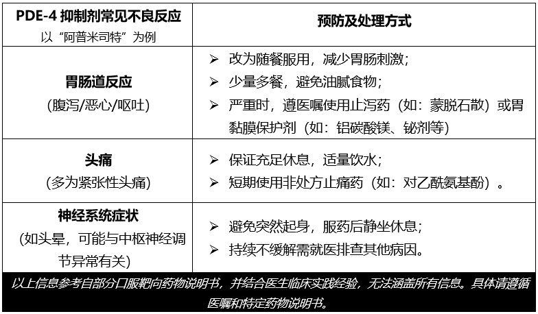
一些常见的感染包括:上呼吸道感染(如:感冒、喉咙痛)、尿路感染、口腔溃疡、带状疱疹等。只有极少部分患者可能出现严重感染(如:肺炎、败血症等)。
下方是针对不同口服靶向药常见感染类别和处理意见,供参考:

如果经医生评估是非严重副作用,在副作用消失后,通常可以在医生指导下继续用药。


但对于一些已有肾功能损伤的患者来说,个别口服靶向药可能会加重这一情况,因此还是需要定期检查肾功能:

不同口服靶向药物因为靶点不同,对免疫系统的影响也各异。部分药物可能会导致患者因免疫抑制增加感染风险,或部分患者本身合并基础疾病,建议在治疗前做好活动性感染/结合排查,疗程中定期评估免疫及器官功能。

如出现严重不良反应或症状一直没有缓解,应及时咨询医生。

如出现严重不良反应或症状一直没有缓解,应及时咨询医生。

如出现严重不良反应或症状未缓解,应及时咨询医生。

如出现严重不良反应或症状一直没有缓解,应及时咨询医生。

医生及患者须重视警告内容,谨慎评估治疗获益和潜在风险,并通过严格筛查、剂量控制、动态监测和患者教育降低严重不良反应的发生。用药期间,如果出现任何异常表现,都需及时就医干预,不可以自行调整用药方案。
目前银屑病相关的口服靶向药物中,部分药物存在“黑框警告”:

*具体健康问题请咨询您的主治医生。

口服靶向疗法100问——专家解惑 · 目录




