

● 银屑病与感染和过敏有关吗?
● 过敏体质或患有过敏性疾病的患者可以使用口服靶向药治疗银屑病吗?
● 合并有湿疹的患者可以使用口服靶向药治疗银屑病吗?
● 长期使用口服靶向药会对生殖系统有影响吗?
● 孕妇可口服靶向药治疗银屑病吗?停药多久可妊娠?
此外,我们也同步整理了文字版问答,方便大家快速查阅、按需阅读——
银屑病的诱发因素较多:
● 诱发因素二:环境触发

部分研究显示,某些微量元素的缺乏或过量可能会与免疫调节异常、氧化应激或皮肤屏障功能障碍相关。但微量元素异常可能是银屑病的伴随现象或次要影响因素,而非主要病因。
目前证据不足以推荐常规补充作为治疗手段,但优化营养状态(尤其是维生素D)可能辅助改善预后。建议在医生指导下评估个体需求,避免自行用药。
感染是银屑病诱因之一,例如:
● 真菌感染(如:马拉色菌):头皮银屑病可能与马拉色菌定植有关,抗真菌治疗(如酮康唑洗剂)可能辅助改善症状。
过敏对银屑病的作用则比较间接,主要关注接触性刺激和合并症管理,且个体差异较大。建议记录自身诱因针对性干预,如减少对过敏原的暴露。如有反复过敏的情况,建议咨询皮肤科或变态反应科医生,优化长期管理策略。
一般来说,治疗的决策应基于个体的过敏背景、银屑病严重程度及药物安全性数据综合进行,一般来讲医生会优先选择低致敏风险的药物。

对于合并特应性皮炎或其他类型皮炎的银屑病患者,使用口服靶向药治疗银屑病是可以的,但需根据湿疹严重程度、免疫状态以及药物作用机制综合评估用药。
从机制角度考虑,当不存在禁忌或其他特殊情况,JAK类抑制剂(包括TYK2抑制剂)更为首选。

如果发生湿疹合并的症状,特别是一些症状复杂的患者,建议及时看医生,以确保治疗效果及安全。
● 若父母一方患银屑病,后代有14%的风险患银屑病
● 若有一个兄弟姐妹患病,另一个的患病风险为6%
环境是银屑病的重要诱因之一。可以通过避免环境诱因,降低发病风险:
● 精神压力:容易诱发或加重病情。缓解压力、调节心情都能缓解银屑病复发和病情进展
● 药物影响:一些药物也可能影响银屑病的病情。建议在每次就诊时提前告知医生是否有个人或家族银屑病史、既往药物过敏或皮疹史;用药后也要随时观察皮肤变化,若出现异常请及时停药并就医
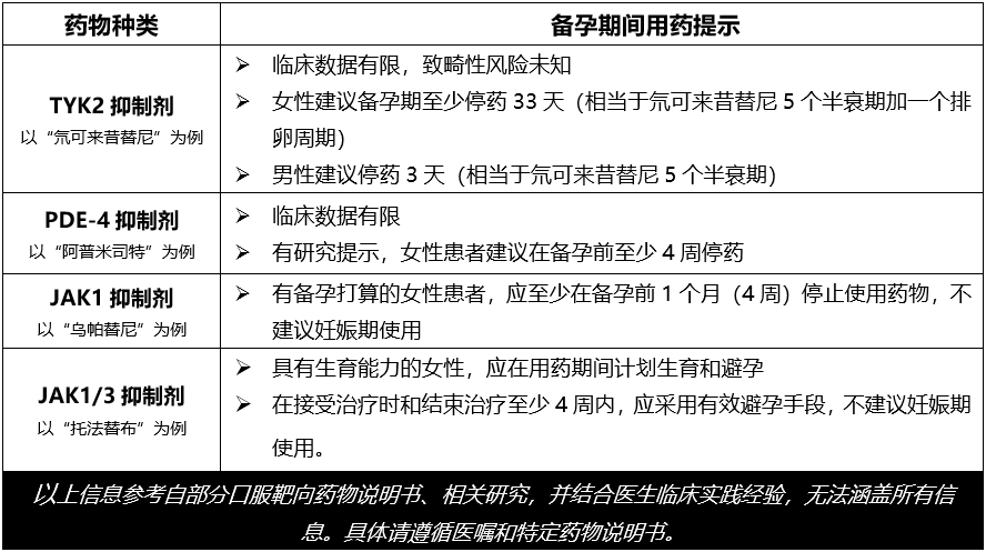
但是,目前针对妊娠患者的临床研究数据有限,建议患者在备孕、妊娠及哺乳阶段谨慎使用口服靶向药。用药前一定要咨询专业医师的建议,减少药物对患者和胎儿的影响。
妊娠期用药,需要结合病情、药品种类、妊娠阶段综合评估用药风险:

对于有备孕计划的育龄期患者需即时咨询医生,在专业指导下调整治疗方案,科学规避药物的不良风险:

*具体健康问题请咨询您的主治医生。






Leave a Reply