

此外,我们也同步整理了文字版问答,方便大家快速查阅、按需阅读——
常见的银屑病共病包括:银屑病关节炎、心血管疾病、代谢综合征、自身免疫性疾病、心理疾病等,有可能影响寿命,因此患者要给予足够关注。
但也不必过度恐慌。只要能积极、规范地治疗银屑病本身,并保持健康的生活方式,就能显著降低银屑病共病及其相关风险。
TYK2抑制剂和PDE-4抑制剂也有银屑病关节炎相关研究,其中有TYK2抑制剂正在国内申报银屑病关节炎适应症:

银屑病和银屑病关节炎都是特异性很强的疾病,患者务必在医生专业指导下用药,切勿自行决定或者更换药物!
但银屑病患者运动时需要注意以下细节:

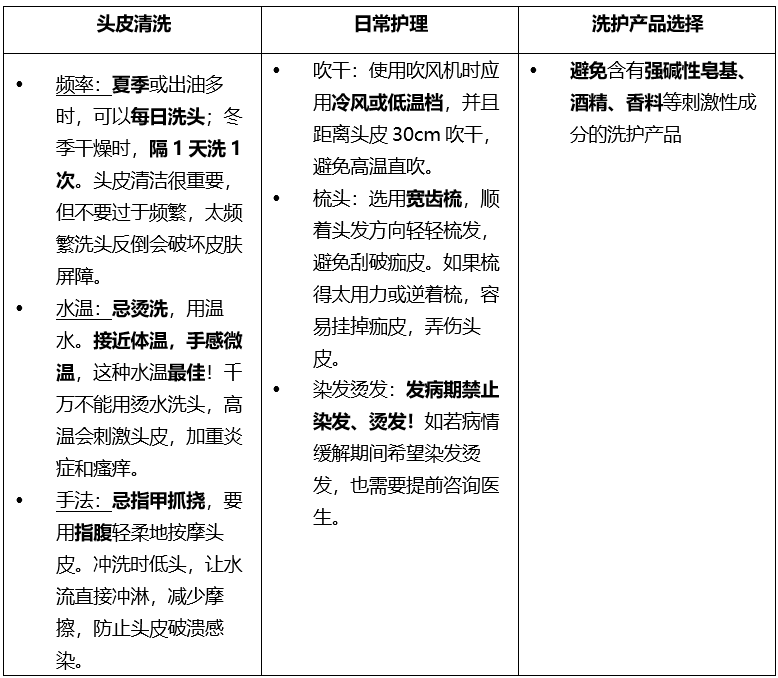
头皮银屑病常常因为毛发覆盖、鳞屑堆积等因素,治疗难度比躯干皮肤更高,所以药物的起效速度也会比其他部位慢,所以一定要有耐心,配合治疗。
目前在我国,有2种口服靶向药获批了斑块状银屑病的适应症,其头皮治疗相关研究数据如下,仅供参考:


● 晨僵超过30分钟,或夜间关节痛醒
目前在我国,有2种口服靶向药获批了斑块状银屑病的适应症,其指甲治疗相关研究数据如下,仅供参考:

之所以说掌跖部位的治疗难度大,是因为手掌/脚底皮肤厚硬、容易裂口,药物难以渗透吸收。也正因如此,虽然口服靶向药效果良好,但仍建议可以联合外用治疗。
● 足跟痛
目前在我国,TYK2抑制剂和PDE-4抑制剂是批准了斑块状银屑病的适应症,其掌跖治疗相关研究数据如下,仅供参考:

生殖器部位皮肤薄、易受摩擦和潮湿影响,治疗时需兼顾疗效与安全性。切忌自行用药,避免使用激素类药物。事实上,口服靶向药对发生在生殖器部位(包括外阴、阴茎、肛周等敏感区域)的银屑病治疗效果已经在临床研究中受到关注。
目前在我国,有2种口服靶向药获批了斑块状银屑病的适应症,其生殖器部位治疗相关研究数据如下,仅供参考:






