中度银屑病患者,是先用口服靶向药还是生物制剂?

2025年10月29日(世界银屑病日),由全国的21位临床专家和多位银屑病患者联合共创的“口服靶向疗法100问”正式上线,以生动问答的形式,深入浅出地传递知识,帮助广大银友了解新疗法,提升疾病管理能力。为了让更多银友了解口服靶向疗法,我们从“口服靶向疗法100问”里摘取部分大家比较关注的问题与各位分享。

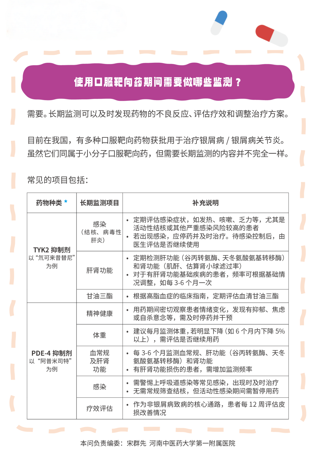
图片
扫描图中二维码查看更多信息
图片
图片
图片
图片
图片
图片
参考文献
图片
图片
图片
END
图片

▲本文仅供一般性学习参考,不构成任何指导性建议;具体健康问题请咨询专业医师;封面:AI制图

发表评论

您的邮箱地址不会被公开。 必填项已用 * 标注

滚动至顶部